Общие параметры
Разные технические способы могут быть применены для конструирования металлоискателя. Многое зависит от условий, в которых он будет эксплуатироваться. Поэтому представление о том, каким требованиям должен соответствовать прибор, нужно определить максимально четко. Выделяют следующие параметры устройства:
- чувствительность — характеристика, определяющая, насколько мелкие предметы может обнаруживать детектор;
- избирательность — способность определять металлы и реагировать на конкретные из них;
- устойчивость к помехам — способность не реагировать на посторонние радиосигналы радиостанций, автомобилей, разрядов молнии и другие;
- энергопотребление — сколько потребляет прибор и насколько хватает встроенного аккумулятора или батареек;
- проникающая способность — глубина, на которой прибор может распознавать металлы;
- габариты прибора;
- размер зоны поиска — площадь, которую охватывает прибор без изменения его расположения.
Разрешающая способность — основной параметр, в свою очередь, он также является составным. На выходе прибора имеется один или два сигнала, а свойств, которые определяют объект и его местонахождение, — больше. Например, если понизить частоту генератора, то можно добиться увеличения зоны поиска и проницания, но проиграть в чувствительности, а также мобильности из-за увеличения размеров катушки.
Схема простого металлоискателя
Особенность конструкции металлоискателя заключается в том, что все вышеперечисленные параметры в комплексе или по отдельности зависят именно от частоты катушки. Таким образом, эта характеристика является определяющей при конструировании прибора. По частоте металлоискатели делятся на такие:
- сверхнизкочастотные: частота до нескольких сотен герц, мобильность низкая, энергопотребление большое, сложны в конструкции и обработке сигнала;
- низкочастотные: сотни, тысячи Гц, чувствительность маленькая, помехоустойчивость большая, конструкция простая, проницаемость зависит от мощности — от 1 до 4 м, мобильные;
- повышенной частоты: десятки кГц, конструкция простая, проницаемость до 1,5 м, помехоустойчивость плохая, дискриминация так себе, чувствительность хорошая;
- высокочастотные: радиочастоты, типичный «на золото», дискриминация отличная, проницаемость маленькая, до 80 см, небольшое потребление, остальные параметры плохие.
Использование металлоискателя
Профессиональные высокочувствительные металлодетекторы используются в повседневной работе различных пунктов досмотра, с их помощью ведутся поисковые и дознавательные действия полицейских и спасательных служб.

Огромная армия любителей-кладоискателей по всему миру практикует долгие и неспешные походы с металлоискателями. Иногда такое развлечение приносит доход и даже известность.

В наше время уже налажена индустрия детекторных (распознающих) приборов на все случаи жизни, отличающихся не только по принципам работы, но и широким диапазоном цен и технических характеристик.
Проверка
После того, как наша самодельная катушка для металлоискателя была полностью готова, надо было проверить ее на отсутствие внутреннего обрыва. Самый простой способ проверки – тестером измерить сопротивление обмотки, которое в норме должно быть очень низким (максимум 2.5 Ома).
В моем случае сопротивление катушки вместе с двумя метрами соединительного кабеля оказалось в районе 0.9 Ом.
К сожалению, таким простым способом не получится выявить межвитковое замыкание, поэтому приходится рассчитывать на свою аккуратность при намотке. Замыкание, если оно есть, сразу же проявит себя после запуска схемы – металлоискатель будет потреблять повышенный ток и иметь крайне низкую чувствительность.
Сборка в одно целое
Сначала верхний диск из дырявого стеклотекстолита склеил со средним блинчиком из 18 слоев стеклоткани. На это ушло буквально несколько миллилитров эпоксидки – этого хватило, чтобы промазать обе склеиваемые поверхности по всей площади.


Монтаж ушей
С помощью лобзика пропилил пазы. В одном месте, естественно, слегка перестарался:
Чтобы ухи хорошо легли, сделал небольшой скос на краях пропилов:
Теперь надо было решить, какой вариант лучше? Уши-то можно поставить по-разному…
Катушки промышленного производства чаще сделаны по правому варианту, мне же больше нравится левый. Я вообще частенько принимаю левые решения…
По идее, правый способ лучше сбалансирован, т.к. крепление штанги оказывается ближе к центру тяжести. Но далеко не факт, что после облегчения катушки, ее центр тяжести не сместится в ту или иную сторону.
Левый способ крепления чисто визуально выглядит приятнее (ИМХО), к тому же в этом случае общая длина металлоискателя в сложенном виде будет на пару сантиметров меньше. Для того, кто планирует возить прибор в рюкзаке, это может оказаться важным.
В общем, я свой выбор сделал и приступил к вклеиванию. Обильно намазал бокситкой, надежно зафиксировал в нужном положении и оставил застывать:
После застывания, все торчащее с обратной стороны сошкурил наждачкой:

Ввод кабеля
Затем с помощью круглого надфиля подготовил канавки для проводников, завел соединительный кабель через отверстие и вклеил его намертво:

Для предотвращения сильных перегибов, кабель в месте ввода нужно было как-то усилить. Для этих целей я заюзал, невесть откуда взявшуюся у меня, вот такую резиновую фигнюшку:
Короче, настругал немного стеклоткани:
и круто замешал ее с бокситкой с добавлением пасты от шариковой ручки. Получилась вязкая субстанция, похожая на мокрые волосы. Таким составом можно замазывать любые щели без проблем:
Кусочки стекловолокна придают шпатлевке необходимую вязкость, а после застывания обеспечивают повышенную прочность клеевого шва.
Чтобы смесь как следует уплотнилась, а смола пропитала витки провода, обмотал все это изолентой в натяг:
Изолента должна быть обязательно зеленой или, на худой конец, синей.
После того, как все хорошенько застыло, мне стало интересно, насколько прочной получилась конструкция. Оказалось, что катушка спокойно выдерживает мой вес (около 80 кг).
На самом деле такая сверхпрочная катушка нам не нужна, гораздо важнее ее вес. Слишком большая масса датчика обязательно даст о себе знать болью в плече, особенно, если вы планируете вести длительный поиск.
Начнем с механических конструкций глубинных рамок для металлоискателя.
Глубинные рамки небольших размеров, устанавливают на штангу как и обычную катушку, но есть ограничения по весу и габаритам. Поэтому такая конструкция подходит для рамок диаметром до 60-70см. Большая рамка становится слишком тяжелой и ее уже неудобно носить таким способом.
Каркас глубинной катушки для металлоискателя изготавливают из пластиковых труб, без использования металлических элементов. Трубу выбираете в зависимости от способа которым вы ее будит соединять, и в зависимости от размеров вашей рамки, чтобы труба обеспечивала достаточную жесткость конструкции!
Небольшие катушки обычно делают неразборными в форме кольца или квадрата.
Вот несколько фотографий таких рамок:
Для рамок больших размеров, неразборная конструкция, уже неудобна для транспортировки, да и носить на штанге такую рамку уже тяжело. Наиболее распространенным решением для больших рамок, это разборный квадратный каркас с накладной поисковой петлей или петлей пропущенной вовнутрь трубного каркаса.
В таком случае, каркас рамки изготавливается из пластиковых труб, а поисковая катушка мотается многожильным проводом в изоляции! ПРОВОД ДОЛЖЕН БЫТЬ ОБЯЗАТЕЛЬНО МНОГОЖИЛЬНЫМ, так как при разборке и транспортировке глубинной катушки, провод будит гнуться и одножильный провод в итоге может переломиться!
Такие рамки носят обычно вдвоем:
Но есть варианты конструкций глубинного металлоискателя для самостоятельной переноски:
Вот еще несколько вариантов конструкций глубинных металлодетекторов и их катушек:
Намотка глубинной рамки
Для намотки глубинных рамок рекомендуется использовать многожильный провод в изоляции, диаметром 0,5-0,75мм.
Таблица количества витков для глубинных рамок различного размера и их максимальная глубина обнаружения с металлоискателями ПИРАТ и Кощей 5И:
| 40*40см | 60*60см | 90*90см | 120*120см | 150*150см | |
| Количество витков | 19 | 16 | 13 | 11 | 10 |
| Дальность обнаружения каски с МД ПИРАТ | 0,8м | 0,9м | 1м | 1,1м | 1,25м |
| Максимальная дальность обнаружения с металлоискателем ПИРАТ | 1,7м | 2,3м | 2,6м | 3м | 3,5м |
| Дальность обнаружения каски с металлоискателем Кощей 5ИГ | 1м | 1,2м | 1,25м | 1,5м | 1,6м |
| Максимальная дальность обнаружения с металлоискателем Кощей 5ИГ | 2,3м | 3м | 3,5м | 4м | 5м |
Желательно после намотки рамки, витки стянуть между собой изолентой или скотчем, это уменьшит межвитковую емкость и сделает петлю более прочной. Провод от рамки к электронному блоку можно изготовить из того же провода, которым и намотана рамка, свив его с шагом 1 виток на 1 см. А затем обжать термоусадочной трубкой или замотать изолентой.
Вот так можно легко изготовить глубинную рамку для импульсного металлоискателя, и получить полноценный глубинный металлоискатель не уступающий по глубине фирменным металлодетекторам.
Финишная окраска
Нашел отличную краску для стеклотекстолита и изделий из стекловолокна – эпоксидная смола с добавлением красителя нужного цвета. Так как вся конструкция моего датчика изготовлена на основе бокситки, то краска на основе смолы будет иметь отличную адгезию, и ляжет как родная.
В качестве красителя черного цвета применил алкидную эмаль ПФ-115, добавляя ее до получения нужной укрывистости.
Как показала практика, слой такой краски держится очень прочно, а выглядит так, будто изделие обмакнули в жидкий пластик:

При этом цвет может быть любым в зависимости от используемой эмали.
Итоговая масса поисковой катушки вместе с кабелем после покраски – 407 г
Кабель отдельно весит ~80 грамм.
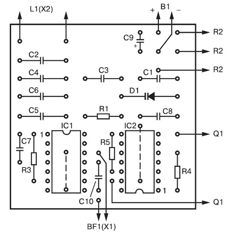
Плата
Для изготовления платы под монтаж радиодеталей, необходимо скачать любую из предоставленных схем. Далее понадобится:
- Вырезать из пластика или текстолита заготовку нужного размера. Все размеры плат под описанные схемы будут представлены ниже.
- На заготовку перевести изображение.
- При помощи перманентного маркера обвести все дорожки на рисунке.
- Протравить заготовку. На 100 мл перекиси водорода необходимо 30 грамм лимонной кислоты и 5 грамм соли. В получившийся состав помещается заготовка на 30 минут.
- Далее необходимо очистить поверхность дорожек на плате наждачной бумагой, обезжирить ее спиртом.
- После обезжиривания, просверлить тонким сверлом отверстия под радиодетали.
- На конечном этапе, поверхность платы снова обезжирить и полностью залудить дорожки оловом.
- После этой операции снова высверлить отверстия.
Если нет возможности или опыта для создания платы описанным способом, можно просто перевести изображение на поверхность пластика. Далее просверлить отверстия под ножки элементов. Дорожки можно не использовать. Все элементы спаять при помощи медного, одножильного провода. Такой подход более трудоемкий, может привести к большому количеству ошибок при соединении и плохим контактам пайки. Но для первого монтажа можно воспользоваться и им.
При подготовке плат, под выбранную схему, нужно учитывать габариты заготовки. Они следующие:
- При выборе схемы с микросхемой NE555 — габариты платы варьируются в пределах 30 на 80 мм.
- Для транзисторной схемы — 30 на 76 мм.
- Для микросхемы с TL072 — габариты в пределах 26 на 35 мм.
- Если выбрана микросхема К561ЛА7, то размер платы составляет 30 на 75 мм.
После подготовки печатной платы «Пирата», нужно обязательно провести тест всех компонентов при помощи мультиметра, и собрать схему на плате.
После сборки печатной платы, требуется изготовить катушку — элемента для сканирования поверхности почвы. Инструкция по сборке далее.
Самодельный металлоискатель «Пират»: схема и подробное описание сборки
Если вы только задумались о том, как сделать самодельный металлоискатель, не стремитесь браться за сложные модели. Начните с простого, но эффективного «Пирата». Название это придумал автор самоделки из сочетания Pi (импульс) и Ra-t (радиоскоп). Название прижилось, а простая и понятная схема сборки так полюбилась пользователям, что «Пират» стал одной из самых популярных самоделок в этой области. В настоящее время существует уже 4 модификации схемы «Пират». Металлоискатель просто собирается своими руками, без использования каких-то специфических инструментов.
Единственный недостаток этого прибора заключается в том, что в металлоискателе, изготовленном своими руками, отсутствует схема работы с дискриминацией металлов. Но для начинающего кладоискателя это несущественно.
Кроме деталей, необходимых для сборки, вам потребуется для работы паяльник, отвёртка, изоляционная лента
Детали для сборки металлоискателя
Для изготовления прибора вам потребуется приобрести:
- керамический конденсатор − 1 нФ;
- 2 плёночных конденсатора − 100 нФ;
- электролитные конденсаторы: 10 мкФ (16 В) – 2 штуки, 2200 мкФ (16 В) – 1 штука, 1 мкФ (16 В) – 2 штуки, 220 мкФ (16 В) – 1 штука;
- резисторы – 7 штук на 1; 1,6; 47; 62; 100; 120; 470 кОм и 6 штук на 10, 100, 150, 220, 470, 390 Ом, 2 штуки на 2 Ом;
- переменные резисторы – 3 штуки на 10 и 100кОм, 400 Ом (1Вт);
- транзисторы – 3 штуки, ВС557, IRF740, ВС547;
- 2 диода 1N148;
- 2 микросхемы: К157УД2 и NE555.
Кроме перечисленных деталей, запаситесь наушниками от плеера
Ещё вам потребуется пластиковая труба для штанги, батарейки или аккумуляторы на 9В и провод ПЭВ диаметром 0,8 мм.
Схемы металлодетектора для изготовления своими руками
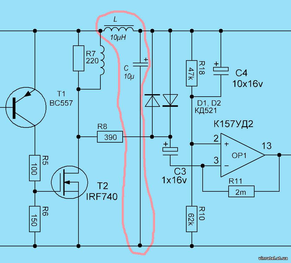
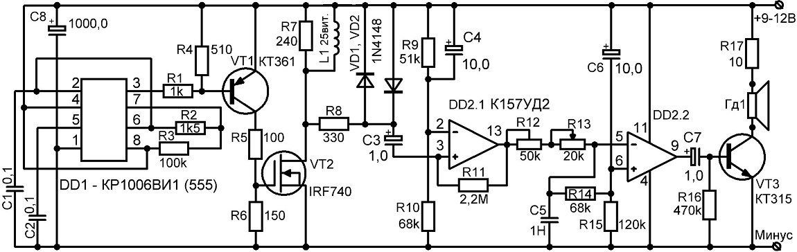
Простейшая схема «Пирата» выглядит таким образом.
Плату можно разместить в корпусе карманного приёмника или любой удобной по размеру пластиковой коробке, подходят даже простые распределительные коробки из арсенала электрика.
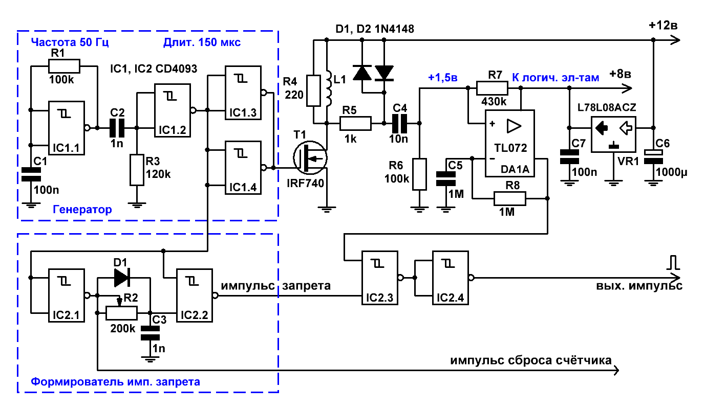
Если вы хотите пойти в своих экспериментах дальше, вот схема для изготовления металлоискателя с ориентиром на золото.
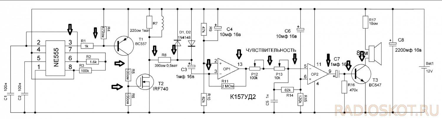
Схема металлодетектора «Терминатор 4» с повышенной чувствительностью
Если вы правильно собрали схему, прибор будет исправно работать. Возможные проблемы с микросхемой.
| Проблема | Способ решения |
|---|---|
| Нет писка и реакции на изменение частоты. | Подберите резистор на 10 кОм с последовательным соединением с конденсатором в генераторе на 300 пФ. |
| Излишнее возбуждение генератора, шипение и свист | Добавьте конденсатор на 1000 пФ с выводом на корпус. |
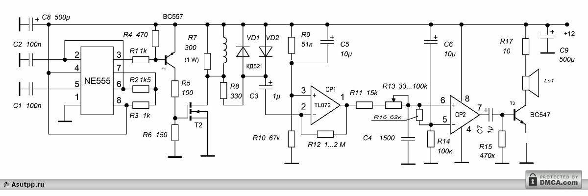
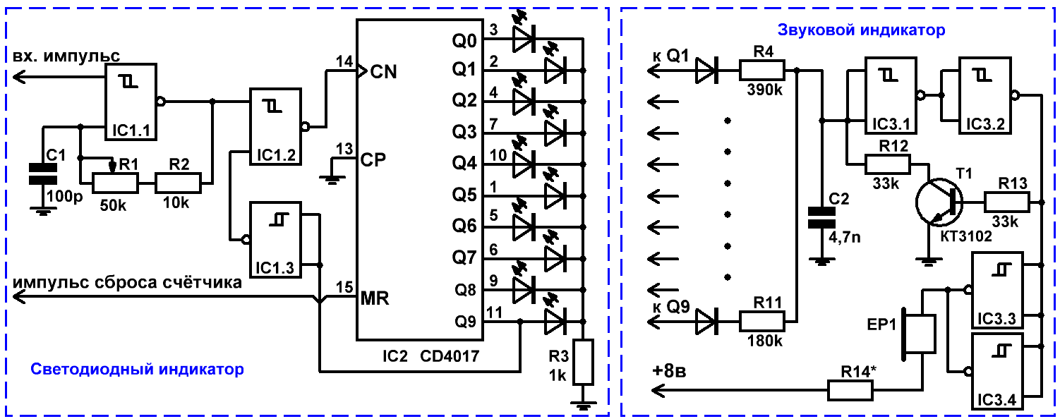
Как собрать печатную плату металлоискателя своими руками
Схема печатной платы металлодетектора довольно проста. Условно можно разделить её на несколько блоков:
- узел катушки поиска;
- усилитель звука на транзисторе;
- генератор импульсов;
- усилитель двухканальный.
Вот так это выглядит.
Импульсный генератор собирается на таймере NE555. Через подбор С1 и 2 и R2 и 3 производится регулировка частоты. Полученные в результате сканирования импульсы передаются на транзистор Т1, а он передаёт сигнал транзистору Т2. Усиление звуковой частоты происходит на транзисторе ВС547 к коллектору, и подключаются наушники.
Катушка из витой пары
Подробная инструкция по настройке металлоискателя «Пират», сделанного своими руками
Для окончательной сборки прибора вам потребуется пластиковая труба. Схема сборки проста. Чувствительность детектора настраивается с помощью потенциометров. Добейтесь результата, чтобы он распознавал монету с расстояния в 30 сантиметров. Залежи металла больших размеров он «услышит» за метр–полтора. «Пират» не распознаёт цветные металлы под вами или чёрные, так что тут придётся просто копать, и не исключено, что вы наткнётесь на старое корыто, а не на вожделенный клад. Но в этом случае можно брать не качеством, а количеством, ведь любой металл можно сдать в пункт приёма вторсырья.
Не исключено, что вам повезёт, и все труды будут не напрасны
Как будет выглядеть «Пират» в сборе − в следующем видео. Остаётся только отметить, что набор-конструктор для изготовления этого устройства можно купить по интернету. К нему, кстати, прилагается подробная инструкция, как самому сделать металлоискатель в домашних условиях из деталей комплекта.
Детали самодельного металлоискателя:
- Микросхемы; К176ЛА7, К176ЛА9
- Кварцевый резонатор; 1 МГц
- Варикап; Д901Е
- Резисторы; 150к-3шт., 30к-1шт.
- Резистор переменного сопротивления; 10к-1шт.
- Конденсатор электролитический;50Мкф/15 вольт
- Конденсаторы; 0.047-2шт., 100-4шт., 0,022, 4700, 390
Большинство деталей расположены на печатной плате:


Всё устройство я разместил в обычной мыльнице, экранировав от помех алюминиевой фольгой, которую соединил с общим проводом:

Так как для кварца не предусмотрено место на печатной плате, то он располагается отдельно. Гнездо под наушники и регулятор частоты для удобства я вывел с торца мыльницы:
Весь блок металлодетектора при помощи двух хомутиков разместил на отрезке лыжной палки:

Осталась самая ответственная часть: изготовить поисковую катушку.
Катушка для металлоискателя
От качества изготовления катушки будет зависеть чувствительность устройства, стойкость к ложным срабатываниям, так называемым фонтонам. Хотелось бы сразу заметить, что от размера катушки напрямую зависит глубина обнаружения предмета. Так, чем больше диаметр, тем глубже прибор сможет обнаружить цель, но размер этой цели также должен быть больше, например, канализационный люк (маленький предмет с большой катушкой металлоискатель просто не увидит). И наоборот, катушка маленького диаметра способна обнаружить маленький предмет, но находящийся не очень глубоко (например, маленькая монета или кольцо).
Поэтому я сначала намотал катушку среднего размера, так сказать, универсальную. Забегая вперёд, хочу сказать, что металлоискатель задумывался на все случаи жизни, то есть катушки должны быть разного диаметра и их можно менять. Чтобы быстро сменить катушку, я поставил на штангу разъём, который выдернул из старого лампового телевизора:
Ответную часть разъёма я закрепил на катушке:

В качестве каркаса для будущей катушки я использовал пластмассовый ковш, который был куплен в хозяйственном магазине. Диаметр ковша следует подобрать приблизительно равным 200 мм. От ковша следует отрезать часть ручки и днища так, чтобы остался пластмассовый ободок, на который следует намотать 50 витков провода ПЭЛШО диаметром 0,27 миллиметров. На часть оставшейся ручки следует закрепить разъем. Получившуюся катушку изолируем при помощи изоленты в один слой. Затем нам нужно эту катушку заэкранировать от помех. Для этого нам понадобится алюминиевая фольга в виде полосы, которой мы обмотаем сверху так, чтобы концы получившегося экрана не замкнулись и расстояние между ними было приблизительно 20 миллиметров. Получившийся экран следует соединить с общим проводом. Сверху я также обмотал изолентой. Конечно, можно все это пропитать эпоксидным клеем, но я оставил так.
После испытаний большой катушки я понял, что нужно изготовить маленькую, так называемую снайперку, чтобы было легче обнаруживать предметы небольших размеров.
Готовые катушки выглядят вот так:
Настройка готового металлоискателя
Прежде чем начать настраивать металлоискатель, нужно убедиться в отсутствии металлических предметов вблизи поисковой катушки. Настройка заключается в подборе емкости конденсатора C2, для того чтобы получить максимальный уровень биений, который мы слышим в наушниках, так как в сигнале присутствуют множество гармоник(нужно выделить самую сильную). При этом движок переменного резистора R2 должен находиться как можно ближе к середине:

Штанга у меня получилась из двух частей, трубки были подобраны таким образом, что они входят друг в друга очень плотно, благодаря чему не пришлось придумывать специального крепления для этих трубок. Также были изготовлены подлокотник и рукоятка, чтобы было удобно выполнять проводку над землей. Как показала практика, это очень удобно: рука совершенно не устает. В разобранном виде металлоискатель получился очень компактный и умещается буквально в пакет:

Внешний вид готового прибора выглядит вот так:
В заключение хотелось бы сказать, что данный металлоискатель не подходит лицам, которые собираются работать по старине. Так как в нем нет дискриминации по металлам, вам придется копать все подряд. Скорее всего, вы очень сильно разочаруетесь. А вот любителям собирать металлолом данное устройство будет в помощь. Да и просто как развлечение детям.
Самодельный металлоискатель «Пират»: схема и подробное описание сборки
Самоделки на базе металлоискателя серии «Пират» одни из самых востребованных среди радиолюбителей. Благодаря хорошим рабочим качествам прибора, он может «засечь» предмет на глубине от 200 мм (для мелких вещей) и 1500 мм (крупные элементы).
Детали для сборки металлоискателя
Металлодетектор «Пират» является прибором импульсного типа. Для изготовления прибора вам потребуется приобрести:
- Материалы для изготовления корпуса, штанги (можно использовать пластиковую трубу), держателя и так далее.
- Проводы и изоленту.
- Наушники (подойдут от плейера).
- Транзисторы – 3 штуки: ВС557, IRF740, ВС547.
- Микросхемы: К157УД2 и NE
- Керамический конденсатор − 1 нФ.
- 2 плёночных конденсатора − 100 нФ.
- Электролитные конденсаторы: 10 мкФ (16 В) – 2 штуки, 2200 мкФ (16 В) – 1 штука, 1 мкФ (16 В) – 2 штуки, 220 мкФ (16 В) – 1 штука.
- Резисторы – 7 штук на 1; 1,6; 47; 62; 100; 120; 470 кОм и 6 штук на 10, 100, 150, 220, 470, 390 Ом, 2 штуки на 2 Ом.
- 2 диода 1N148.
Схемы металлодетектора для изготовления своими руками
Классическая схема металлоискателя серии «Пират» построена по микросхеме NE555. Работа устройства зависит от компаратора, один выход которого присоединён к генератору импульсов ИМС, второй − к катушке, а выход − к динамику. В случае обнаружения металлических предметов сигнал от катушки поступает на компаратор, а после − на динамик, который оповещает оператора о наличии искомых предметов.
Плату можно разместить в простой распределительной коробке, которую возможно купить в магазине электрики. Если вам недостаточно такого инструмента, вы можете попробовать сделать прибор более совершенного плана, в помощь вам схема для изготовления металлоискателя с ориентиром на золото.
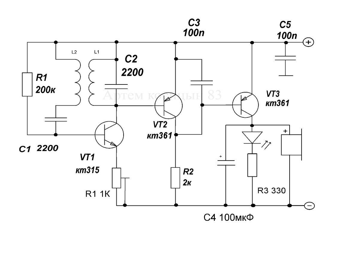
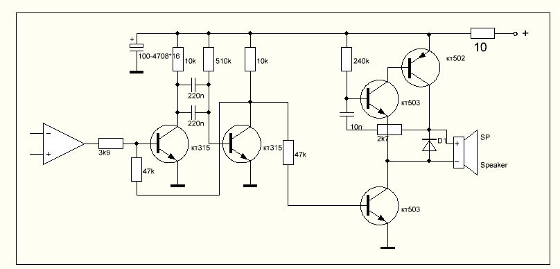
Как собрать металлоискатель без использования микросхем
В этом устройстве для генерирования сигналов используются транзисторы советского образца КТ-361 и КТ-315 (можно воспользоваться аналогичными радиодеталями).
Как собрать печатную плату металлоискателя своими руками
Импульсный генератор собирается на микросхеме NE555. Через подбор С1 и 2 и R2 и 3 производится регулировка частоты. Полученные в результате сканирования импульсы передаются на транзистор Т1, а он передаёт сигнал транзистору Т2. Усиление звуковой частоты происходит на транзисторе ВС547 к коллектору, и подключаются наушники.
Для размещения радиодеталей используется печатная схема, которую можно легко изготовить самостоятельно. Для этого используем кусок листового гетинакса, покрытого медной электротехнической фольгой. На неё переносим соединяющие детали, размечаем места креплений, просверливаем отверстия. Дорожки покрываем защитным лаком, а после высыхания опускаем будущую плату в хлорное железо для травления. Это необходимо для удаления незащищённых участков медной фольги.
Как сделать катушку для металлоискателя своими руками
Для основы потребуется кольцо с диаметром порядка 200 мм (в качестве основания могут использоваться обычные деревянные пяльцы), на которое наматывается проволока 0,5 мм. Чтобы повысить глубину обнаружения металлов, каркас катушки должен быть в пределах 260−270 мм, а количество витков – 21−22 об. Если у вас нет под рукой ничего подходящего, можно намотать катушку на деревянной основе.
Катушка из медной проволоки на деревянной основе
| Иллюстрация | Описание действия |
| Для намотки приготовьте доску с направляющими. Расстояние между ними равно диаметру основания, на которое вы будете крепить катушку. | |
| Намотайте проволоку по периметру креплений в 20−30 витков. Скрепите обмотку изолентой в нескольких местах. | |
| Снимите обмотку с основания и придайте ей округлую форму, при необходимости скрепите дополнительно обмотку ещё в нескольких местах. | |
| Подсоедините контур к устройству и протестируйте его работу. |
Катушка из витой пары за 5 минут
Нам понадобятся: 1 витая пара 5 cat 24 AVG (2,5 мм), нож, паяльник, припой и мультитестер.
| Иллюстрация | Описание действия |
| Сверните провод в два мотка косичкой. Оставляем по 10 см с каждой стороны. | |
| Зачистите обмотку и освободите жилы для соединения. | |
| Соединяем жилы согласно схеме. | |
| Для лучшего крепления спаяйте их паяльником. | |
| Протестируйте катушку в том же порядке, что и устройство из медной проволоки. Выводы обмотки нужно припаять к многожильному проводу с диаметром в пределах 0,5−0,7 мм. |
Заключение
Когда металлоискатель будет готов, можно начинать работу. Нужно отдать себе отчёт в том, что ни один самый совершенный аппарат не позволит находить только золотые скрытые объекты.
Металлоискатель поможет найти ценный металл, и весьма вероятно, что это будет золото. Лучше всего, если у будущего искателя металлов и золота будет реальное представление о технике поиска.
Многие особенности эксплуатации готовой аппаратуры очень важны для тех, кто разрабатывает и собирает собственные модели. Нужно заранее иметь представление о технологии работы с такой аппаратурой – именно это является основой её качественного дизайна.
Результативность поиска золота повышается с опытом. Вот наиболее важные элементы такого опыта:
- правильный выбор конструкции металлоискателя и его качественное изготовление своими руками;
- способность правильного выбора площадки поиска;
- умение использовать потенциал металлоискателя полностью;
- выбор правильной технологии поиска в разных условиях;
- модернизация металлоискателя.
Правильно собранная и отлаженная аппаратура всегда поможет в поиске золота, и этот ценный металл обязательно найдется.





































